1.题目: 一种用于发现针对多重耐药细菌抗菌肽的生成式人工智能方法
A generative artificial intelligence approach for the discovery of antimicrobial peptides against multidrug-resistant bacteria
DOI:10.1038/s41564-025-02114-4
发表时间:2025-10-3
发表期刊:Nature Microbiology
影响因子:19.4
作者单位: 山东大学
文章摘要:
针对临床超级细菌的新型抗菌肽(AMPs)的发现迫切需要,以应对持续的抗生素耐药性危机。抗菌肽因其广谱活性、快速杀菌机制以及相比传统抗生素更低的耐药诱导可能性,是有前景的候选药物。这篇文章,建立了一个预训练的蛋白质大型语言模型(LLM)ProteoGPT,并进一步发展为多个专门的子大型语言模型,以构建顺序流水线。该管线实现了对数亿肽序列的快速筛选,确保了强效的抗菌活性并最大限度地降低细胞毒性风险。通过迁移学习,我们赋予LLM不同的领域特定知识,实现在统一方法论框架内高通量的AMP挖掘和生成。值得注意的是,开采和生成的抗菌肽在体外对ICU来源的耐碳青霉烯不动杆菌(CRAB)和耐甲氧西林金黄色葡萄球菌(MRSA)的耐药性降低。AMPs在体内大腿感染小鼠模型中也显示出与临床抗生素相当或更优的治疗效果,且未造成器官损伤或破坏肠道微生物群。这些抗菌素的作用机制涉及细胞质膜的破坏和膜去极化。总体而言,本研究提出了一种生成式人工智能方法,用于发现针对多重耐药细菌的新型抗菌药物,从而实现对抗菌空间的高效和广泛探索。
部分结果展示:
图4:体外抗菌肽抗菌疗效及生物学特性评估。
a, 抑制区直径中对大肠杆菌和金黄色葡萄球菌具有抑制作用的抗菌肽比例。
中乔新舟生物的产品DMEM高糖基础培养基(货号:ZQ-100 )和青霉素- 链霉素混合溶液(双抗)(货号:CSP006)参与了该项研究。
2. 题目: 中风后神经前体细胞移植和血管形成的注射式微孔形成微凝胶支架
Injectable micropore-forming microgel scaffold for neural progenitor cells transplantation and vascularization after stroke
DOI:DOI: 10.1038/s41467-025-64240-1
发表时间:2025-10-23
发表期刊:Nature Communications
影响因子:15.7
作者单位: 上海交通大学
文章摘要:
中风干细胞治疗受限于细胞存活率差和在缺血微环境中的整合性。注射微胶因其促进细胞浸润的能力被广泛应用于细胞递送,但密集的水凝胶网络常常限制细胞存活。这篇介绍一种可注射的微凝胶-基质复合支架,结合了用于神经前驱细胞(NPCs)递送的微孔微凝胶与间质空间以支持血管生长。采用气体剪切制备方法,初级大鼠NPC被高效包裹在相分离微孔微凝胶(PSMM)中,展现出优越的生存率和增殖率。体外研究表明,PSMM支架支持内皮细胞(EC)的萌发和血管形成,在缺血性卒中大鼠中,这种支架显著提升了NPC负荷能力、存活率和分化率,同时增加了EC的增殖和浸润。最终,微凝胶基质支架增强了中风模型中的神经长期恢复,提供了一种高效策略,将高细胞负荷与血管形成相结合,推动再生医学的发展。
部分结果展示:
图3:微凝胶支架的间隙空间和注射性,促进体外胚胎血管形成。
I 嵌入微胶中的ECS/MSC三维发芽测定。代表性荧光显微照片显示第3天嵌入细胞的CD31(绿色)和F-肌动蛋白(红色)。以及相应的血管化面积和血管长度定量结果。J 微凝胶中培养的ECS和HEF血管生成实验。代表性荧光显微照片显示第7天的ECSCD31(绿色)和F-肌动蛋白(红色),并有血管化面积和血管长度的定量结果。
中乔新舟生物的细胞产品原代人骨髓间充质干细胞HMSC-bm(货号:PRI-H-00137)和原代人脐静脉内皮细胞-huvec(货号:DFSC-EC-01/PRI-H-00023)参与了该项研究。
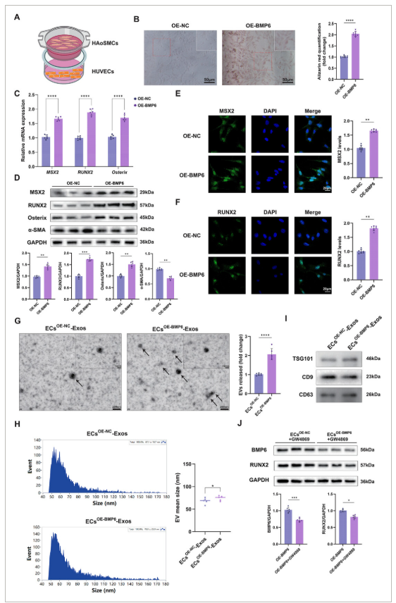
3. 题目:内皮BMP6驱动颈动脉粥样硬化中血流动动力学依赖的VSMC钙化
Endothelial BMP6 Drives Hemodynamic-Dependent VSMCs Calcification in Carotid Atherosclerosis
DOI:10.1002/advs.202502801
发表时间:2025-10-13
发表期刊:Advanced Science
影响因子: 14.1
作者单位: 郑州大学
文章摘要:
颈动脉粥样硬化(CAS)是缺血性卒中的主要原因,血管钙化推动疾病进展。然而,驱动CAS血管钙化的分子机制尚未明朗。先前的研究证实,骨形态发生蛋白(BMPs)在钙化中起着关键作用;然而,BMP6信号在血管钙化中的调控机制尚不明确。本研究旨在探讨BMP6在CAS血管钙化中的作用及其潜在机制。通过对人类CAS斑块进行单细胞RNA测序,发现了一组BMP6表达较高、通过BMP信号通路与特定血管平滑肌细胞(VSMC)相互作用的内皮细胞(ECS)。体外实验证明了BMP6诱导的VSMCs骨发生性分化。此外,BMP6通过结合BMP6受体复合体,激活SMAD信号通路。内皮特异性BMP6敲除(BMP6埃科ApoE−/−)和过度表达小鼠证实BMP6加重血管钙化,而其敲低作用减少钙化病变。此外,流动受扰通过抑制Krüppel样因子4,并将血流动动力学力量与BMP6介导的钙化联系起来,上调BMP6表达。这些发现表明,BMP6是CAS血管钙化的关键调控因子,由EC–VSMC相互作用和血流动动力学应激驱动。
部分结果展示:
图4 EC来源的BMP6促进VSMCs的骨质分化。
A)HAoSMCs和HUVEC共培养系统的示意图。下腔室的HUVECs在24小时前用BMP6过表达质粒或空载体对照(OE-NC)质粒转染,并与上腔的HAoSMCs共培养48小时,使用六孔跨孔单元。
图9.流动受阻通过上调的KL4转录因子启动BMP6表达。
D)对与含si-NC(负对照小干扰RNA[siRNA])和si-KLF4转染的HUVEC共培养的HAoSMCs中KLF4、BMP6、MSX2、RUNX2、Osterix、p-SMAD1/5/8和SMAD1的蛋白质表达水平进行了Western blot分析。GAPDH被用作装载控制(虚线框)。蛋白质表达水平的定量数据见右侧(n = 6)。E)在与用si-KLF4转染的HUVECs共培养并可与LDN-214117处理的HAoSMCs中,进行MSX2、RUNX2、p-SMAD1/5/8和SMAD1的Western blot.
中乔新舟生物的细胞产品原代人脐静脉内皮细胞-huvec(货号:DFSC-EC-01/PRI-H-00023)参与了该项研究。
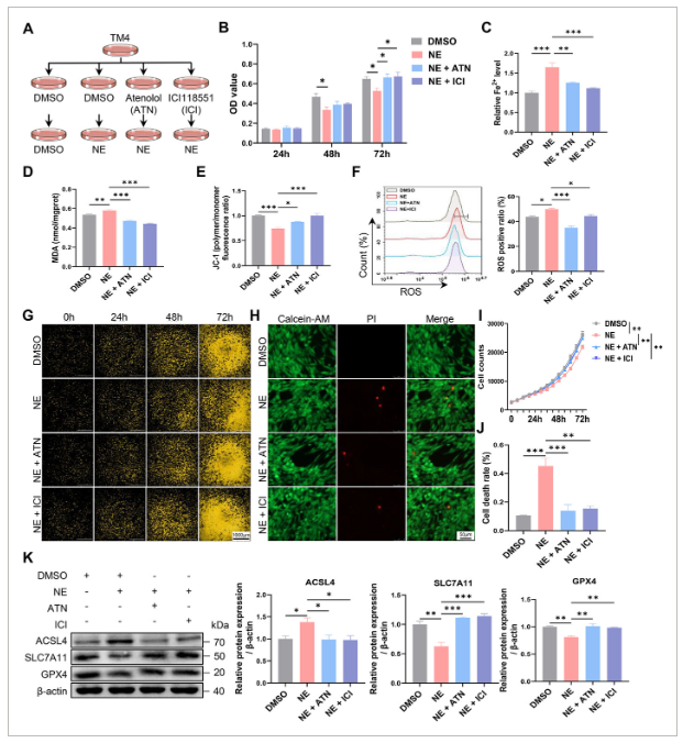
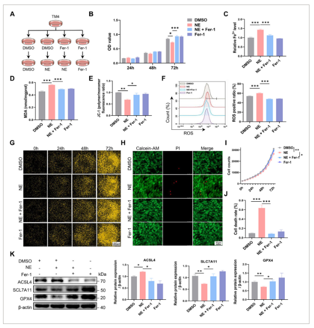
4. 题目:去甲肾上腺素通过受体脱敏诱导Sertoli细胞铁剥落,导致压力相关的男性生殖功能障碍
Norepinephrine Induces Sertoli Cell Ferroptosis via Receptors Desensitization Causing Stress-Related Male Reproductive Dysfunction
DOI:10.1002/advs.202504817
发表时间: 2025-10-06
发表期刊:Advanced Science
影响因子:14.1
作者单位: 西安交通大学
文章摘要:
心理压力对男性生殖构成重大威胁;然而,其底层的分子机制仍然了解不清楚。应激诱导的交感神经系统过度激活会触发去甲肾上腺素(NE)的分泌,这是一种参与多种病理生理过程的关键介质。尽管NE与男性生殖功能障碍有关,但具体机制尚不清楚。本研究证明,心理压力可通过NE诱发Sertoli细胞铁剥亡,其特征包括铁过载、脂质过氧化以及铁相关蛋白表达改变。普萘洛尔阻断β肾上腺素能受体(β-ARs)缓解了压力引起的损伤,抑制铁凋亡并促进精子生成。体外选择性β1- 还有β2-AR拮抗剂逆转了NE诱导的Sertoli细胞铁剥蚀。机制上,NE激活β-抑制素1,驱动β-AR的脱敏和内化,进而刺激抑制性G蛋白(Gi),抑制CREB1依赖的GPX4转录,并促进铁剥落。研究结果表明,NE诱导的β-ARs脱敏是Sertoli细胞铁剥坏的机制驱动因素。β-ARs信号调制被提出作为缓解压力相关男性生殖障碍的潜在治疗方法。
部分结果展示:
图3.NE会诱导TM4细胞中的铁剥细胞。
A) 对用NE或DMSO处理的TM4细胞进行实验性分组。
图4. Fer-1能拯救TM4细胞中NE诱导的铁凋亡。
A) TM4细胞对NE处理,无论是否使用Fer-1(0.5微米)。
图5. 抑制β-ARs可挽救NE诱导的铁剥亡。
A) TM4细胞用NE、阿替洛尔(ATN,β处理1-AR特异性,1微米),或ICI118551(ICI,β2-AR特异性,1微米)。K) 对每个处理组TM4细胞裂解液中的ACSL4、SLC7A11和GPX4表达进行Wb 分析(n = 3–4)。数据以SEM均值±呈现。
中乔新舟生物的细胞产品TM4小鼠睾丸支持细胞(货号:ZQ0091)参与了该项研究。
5. 题目:NIR-II响应性多功能支架,实现“杀伤-调制-构建”协同治疗感染性骨缺损
NIR-II Responsive Multifunctional Scaffold Enabling “Kill-Modulation-Build” Synergistic Therapy for Infectious Bone Defects
DOI:10.1002/advs.202508948
发表时间:2025-10-07
发表期刊:Advanced Science
影响因子: 14.1
作者单位: 南京医科大学
文章摘要:
感染性骨缺损面临双重挑战:消灭细菌和组织再生,而这些问题还因生物膜形成、抗生素耐药性和慢性炎症而更加复杂。这里开发了近红外II(NIR-II)响应型纤维支架,采用顺序“杀伤-调节-构建”治疗策略,涵盖感染清除、免疫调节和骨骼修复。在NIR-II照射下,聚集诱导的发射纳米颗粒(AIE NPs)产生局部高热反应,消除细菌和生物膜,提供一种非抗生素解决方案,降低耐药性发展风险。此外,黑磷纳米片(BP NSs)会清除活性氧(ROS),并将巨噬细胞重新编程为促进再生的M2表型。这种免疫调节转变促进骨髓干细胞的内皮迁移、新生血管形成和骨生成分化。凭借优异的生物相容性和仿生结构,支架支持协调的抗菌、免疫调节和骨诱导反应。这项工作为结合光热疗法与免疫和再生调节,为复杂感染性骨缺陷的治疗提供了有前景的平台。
部分结果展示:
图4. AIE NPs@BP NSs@FSs的生物相容性和抗菌特性。
中乔新舟生物的细胞产品原代人口腔角质形成细胞(货号:PRI-H-00140)参与了该项研究。
中乔新舟产品10月份发表文献精选,最高影响因子19.4
作者:上海中乔新舟生物科技有限公司 暂无发布时间 (访问量:648)
上海中乔新舟生物科技有限公司 商家主页
地 址: 上海市宝山区长江南路180号A区401-406室
联系人: 胡经理
电 话: 18117540148
传 真: 021-56760351
Email:sales@zqxzbio.com
相关咨询
中乔新舟产品10月份发表文献精选,最高影响因子19.4 (暂无发布时间 浏览数:648)
文献是产品最好的代言|中乔新舟®内皮细胞培养基文献精选,最高IF来到了26.8! (暂无发布时间 浏览数:43)
文献速递|中乔新舟®胰酶细胞消化液发表文献影响因子高达24.9! (暂无发布时间 浏览数:7824)
中乔新舟®|原代HUVEC高分文献精选,最高影响因子38.5! (暂无发布时间 浏览数:9433)
中乔新舟®|NK细胞培养试剂盒 (2025-12-04T00:00 浏览数:9392)
中乔新舟产品9月份发表文献精选, 最高影响因子38.5! (暂无发布时间 浏览数:12599)
中乔新舟HUVEC永生化细胞|文献精选,最高IF冲至19.1✅!HUVEC永生化细胞仅需2800¥💰,再送500ml完培! (暂无发布时间 浏览数:13032)
科研人万圣节不捣蛋!满赠福利陪你嗨到双十一 (暂无发布时间 浏览数:23484)
IF:15 | 中乔新舟无血清细胞冻存液文献精选(文末有免单福利哦) (暂无发布时间 浏览数:24672)
中乔新舟|8月高分文献速递,最高影响因子20.3! (暂无发布时间 浏览数:23823)
